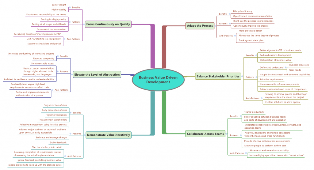
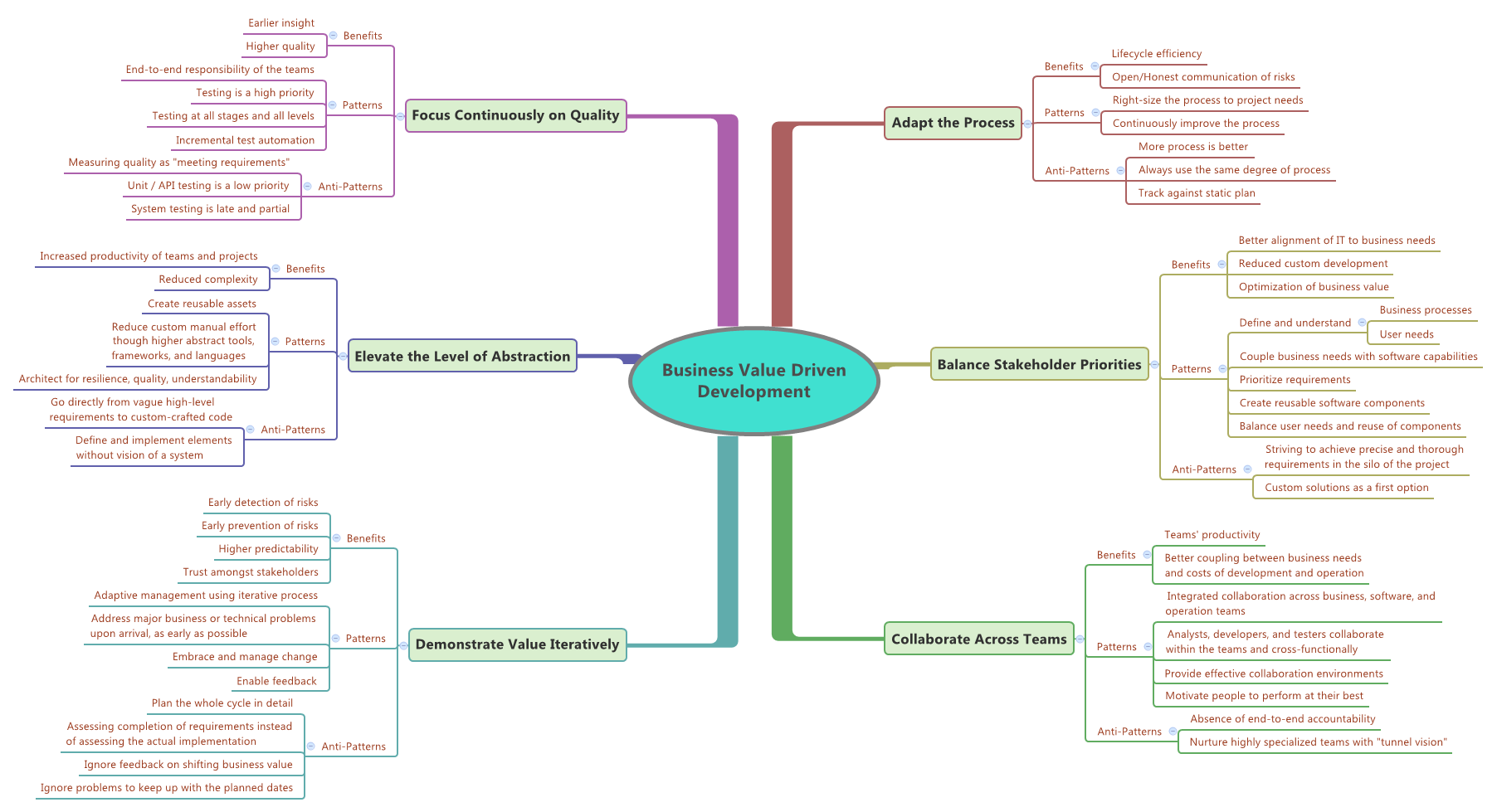
Key principles for business-driven development
“Key principles for business-driven development” is IBM article that I recently read and liked very much. It aligns quite well with the concepts of context-driven testing, but looks at the whole project.
I’ve mind mapped it for future references. Click below for picture or here to download the XMind file.


